淮阳新网

查看: 210921|回复: 6

返淮阳人员都要隔离、报备、核酸检测?费用多少?婚丧嫁娶咋申报?

发表于 2021-1-17 09:56:38 | 显示全部楼层 |阅读模式 来自: 河南省平顶山市 电信

095618w5ii8xjbnqbgnlb5.jpg

095618y3o3rbq38hsqb3m0.jpg

095618b8l51z6sirsr6zpm.jpg

095619vca7qazcqrqnr3nn.jpg

095619z4838zdgdda69d6g.jpg

095620yplulip833vvlu3a.jpg

095620kp2xx86lxyplfp6o.jpg

095621tykdh9rh74mmp0zd.jpg

095621ru9auqquqstx2fzu.jpg

095622gzm1empuu62h14zm.jpg

热文·美食·交友·策划·推广·活动·品牌
商务合作:15290606169
095622jxtlz2j24d6ddj69.jpg

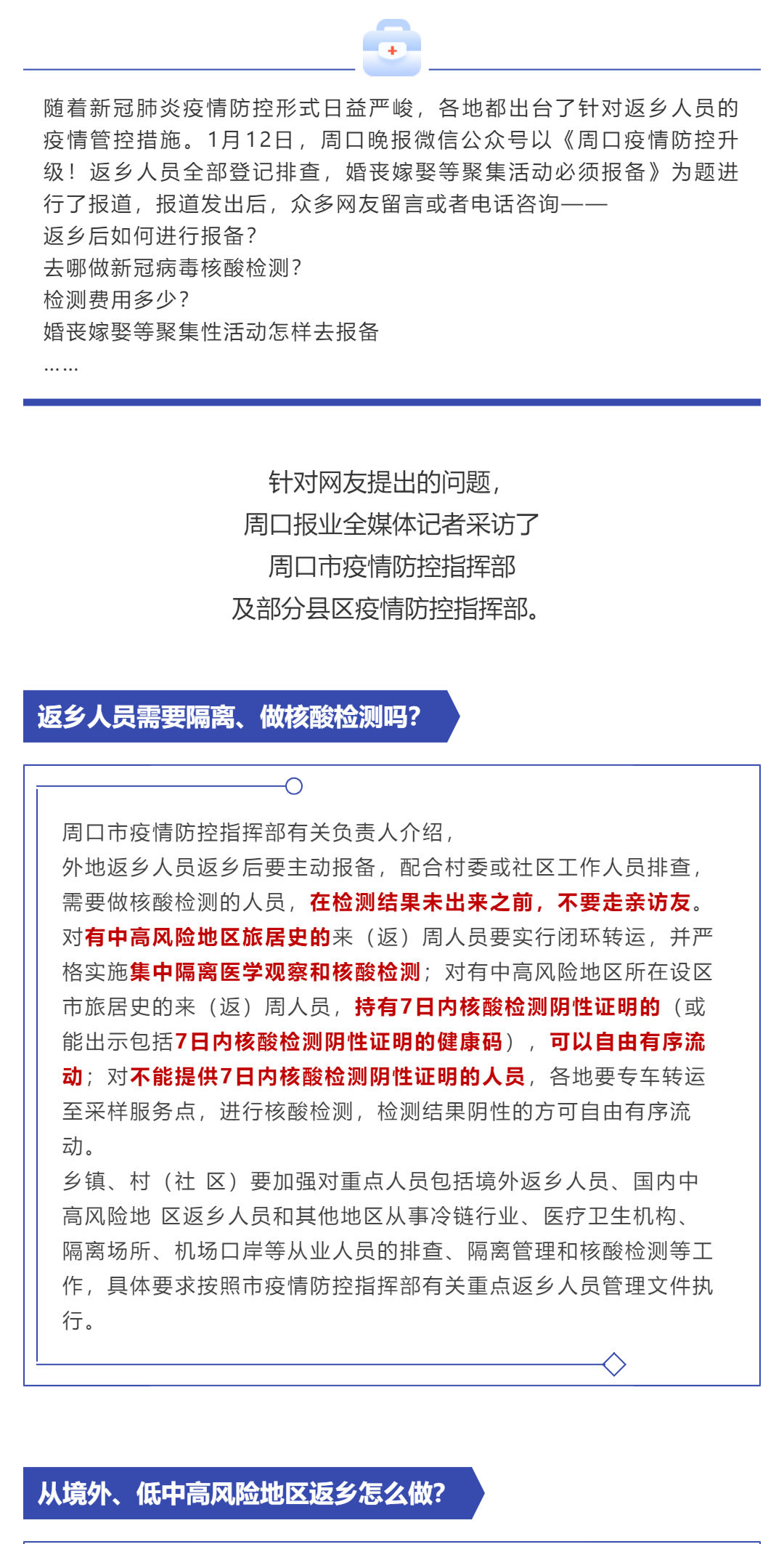
返乡后如何进行报备?

去哪做新冠病毒核酸检测?

检测费用多少?

婚丧嫁娶等聚集性活动怎样去报备……

针对网友提出的问题,

记者采访了周口市疫情防控指挥部

及部分县区疫情防控指挥部

把相关信息汇总如下:

095622bg80eigzjcmvv37c.jpg

095623rbcz3prrzr74gxxn.jpg

095623x3xz6243mw2bnb4t.jpg
本期编辑丨熊二
素材来源丨周口晚报
095623pk1b5icg5jc6kjhq.jpg

转载声明:本文转载自「淮阳新网」,搜索「huaiyangnewscom」即可关注,[阅读原文]。

发表于 2021-1-19 17:47:47 来自手机 | 显示全部楼层 来自: 北京市 电信通
请专业人士解答一下,在北京市海淀区是不是持7日内核酸检测阴性证明就可以回去吗???海淀区属于低风险地区!
回复 支持 反对

使用道具 举报

发表于 2021-1-21 03:31:12 来自手机 | 显示全部楼层 来自: 江苏省南京市 联通
回复 支持 反对

使用道具 举报

发表于 2021-1-22 06:57:52 来自手机 | 显示全部楼层 来自: 河南省郑州市 联通
上面说高风险的要隔离,中风险的要核酸检测,低风险的没事

到省里变成了高风险的不要回来,中风险的要核酸检测+居家隔离,低风险的核酸检测

到市里变成了高风险的不要回来,中风险的要核酸检测+集中隔离+居家隔离,低风险的居家隔离到镇里变成了高风险的不要回来,中风险的不要回来,低风险的要核酸检测+集中隔离+居家隔离到村里就成了:滚

回复 支持 反对

使用道具 举报

发表于 2021-1-22 12:03:54 来自手机 | 显示全部楼层 来自: 北京市 联通ADSL
不负韶华 发表于 2021-01-19 17:47
请专业人士解答一下,在北京市海淀区是不是持7日内核酸检测阴性证明就可以回去吗???海淀区属于低风险地区!

我也在海淀上班
回复 支持 反对

使用道具 举报

发表于 2021-2-2 23:04:22 来自手机 | 显示全部楼层 来自: 北京市 电信通
你好!你什么时候回去!
回复 支持 反对

使用道具 举报

发表于 2021-2-2 23:05:53 来自手机 | 显示全部楼层 来自: 北京市 电信通

你什么时候回去
回复 支持 反对

使用道具 举报

发表回复

您需要登录后才可以回帖 登录 | 注册 |

本版积分规则

返回顶部 关注微信 下载APP 返回列表