淮阳新网

查看: 190316|回复: 13

每人280元!淮阳2021年医保开始缴费了!所在村卫生室就能交……

发表于 2020-10-20 17:46:02 | 显示全部楼层 |阅读模式 来自: 河南省郑州市 联通

174548lu51t1ulfll13psz.jpg

174549wiqxo3226xug22vc.jpg

174549m1w53e633776j5j1.jpg

174549famy6hd00ea06za9.jpg
174549hkkc8l5czfmpkl8s.jpg

174550cflly0z5oylmratc.jpg

174550ysffusnfts4tafnm.jpg

174550mx11cxk1t3xtx1bj.jpg

174551t575v3w4ep3w22eg.jpg

热文·美食·交友·策划·推广·活动·品牌
商务合作:18539752667 18103945186
174551n2uovoo0my2kfmyf.jpg

淮阳人注意啦!

2021年城乡医保个人缴费开始了,

千万别错过啦!


174551aki8isdpxi1i7i1z.jpg




174552rhvh2krw2nb0nk6t.jpg
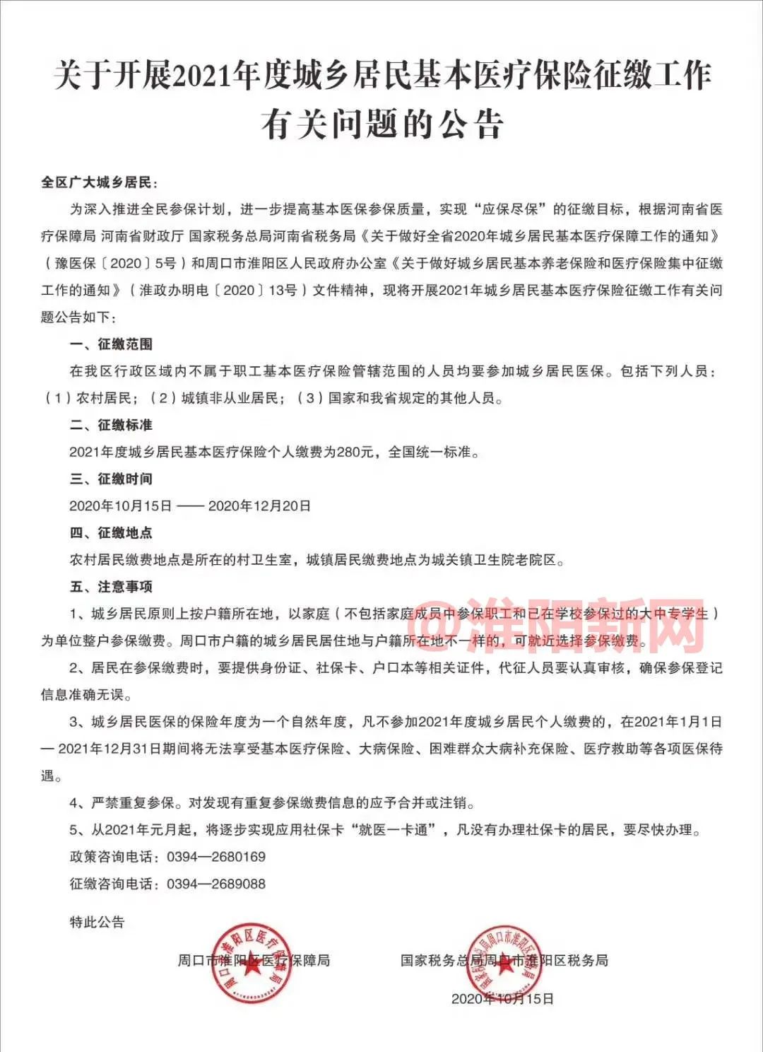
关于开展2021年度城乡居民基本医疗保险征缴工作有关问题的公告


全区广大城乡居民:

为深入推进全民参保计划,进一步提高基本医保参保质量,实现“应保尽保”的征缴目标,根据河南省医疗保险局 河南省财政厅 国家税务总局《关于做好全省2020年城乡居民基本医疗保险工作的通知 》(豫医保办 【2020】5号) 和 周口市淮阳区人民政府办公室《关于做好城乡居民基本养老保险和医疗保险集中征缴工作的通知》(淮政办明电【2020】13号) 文件精神,现将开展2021年城乡居民基本医疗保险征缴工作有关问题公告如下:

一、征缴范围

在我区行政区域内不属于职工基本医疗保险管辖范围的人员均参加城乡居民医保,包括下列人员:( 1)农村居民;(2) 城镇非从业居民;( 3 )国家和我省规定的其他人员。

二、征缴标准

2021年度城乡居民基本医疗保险个人缴费为280元,全国统一标准。

三、征缴时间

2020年10月15日-2020年12月20日

四、征缴地点

农村居民缴费地点是所在的村卫生室,城镇居民缴费地点为城关镇卫生院老院区。


五、注意事项

1、城乡居民原则上按户籍所在地,以家庭(不包括家庭成员中参保职工和已在学校参保过的大中专学生)为单位整户参保缴费。周口市户籍的城乡居民居住地与户籍所在地不一样的,可就近选择参保缴费。

2 、居民在参保缴费时,要提供身份证、社保卡,户口本等相关证件,代征人员要认真审核,确保参保登记信息准确无误。

3 、城乡居民医保的保险年度为一个自然年度,凡不参加2021年度城乡居民个人缴费的,在2021年1月1日一2021年12月31日期间将无法享受基本医疗保险,大病保险、困难群众大病补充保险、医疗救助等各项医保待遇

4 、严禁重复参保。对发现有重复参保缴费信息的应予合并或注销。

5 、从2021年元月起,将逐步实现应用社保卡“就医一卡通”,凡没有办理社保卡的居民要尽快办理。

政策咨询电话:0394-2680169

征缴咨询电话:0394-2689088


特此公告


淮阳区医疗保障局

国家税务总局淮阳区税务局

2020年10月15日

174552vftkntn0pbunumgu.jpg




缴纳城乡居民基本医疗保险后,

市民将享受多项医疗待遇,

包括普通门诊、特殊门诊病种、

住院报销、大病保险待遇等。

174552m7yr54tyui792ze2.jpg

事关每个淮阳人的医药费

请大家抓紧时间缴费吧!


174552l18z0wby18h3bp92.jpg
174553i6644kglm6rqkqnq.jpg


本期编辑丨熊二

素材来源丨淮阳新网综合整理


174553y737z2juv244at1v.jpg

转载声明:本文转载自「淮阳新网」,搜索「huaiyangnewscom」即可关注,[阅读原文]。

发表于 2020-10-20 17:59:29 来自手机 | 显示全部楼层 来自: 中国 移动
手机上可以交吗?手机上开通缴费多方便!
回复 支持 反对

使用道具 举报

发表于 2020-10-20 20:38:24 来自手机 | 显示全部楼层 来自: 江苏省 联通
线上激费效率高,能放便在外打工人员,还是赶不上别的城市,
回复 支持 反对

使用道具 举报

发表于 2020-10-20 21:18:09 来自手机 | 显示全部楼层 来自: 河南省平顶山市 联通
这就是变相保险:给买保险一样,生病了保险公司报销……………
回复 支持 反对

使用道具 举报

发表于 2020-10-20 22:33:17 来自手机 | 显示全部楼层 来自: 河南省郑州市 联通
回复 支持 反对

使用道具 举报

发表于 2020-10-21 08:57:59 来自手机 | 显示全部楼层 来自: 中国 移动
什么时候开始能交费?  前天去城关医院旁边还没有开始呢
回复 支持 反对

使用道具 举报

发表于 2020-10-21 15:40:14 来自手机 | 显示全部楼层 来自: 河南省商丘市 移动
有谁知道吗,请告知一下,谢谢
回复 支持 反对

使用道具 举报

发表于 2020-10-21 23:06:33 来自手机 | 显示全部楼层 来自: 中国 移动
回复 支持 反对

使用道具 举报

发表于 2020-10-22 00:39:29 来自手机 | 显示全部楼层 来自: 中国 移动
去年交的钱不用还有没有了
回复 支持 反对

使用道具 举报

发表回复

您需要登录后才可以回帖 登录 | 注册 |

本版积分规则

返回顶部 关注微信 下载APP 返回列表