淮阳新网

查看: 99717|回复: 1

重要提醒!明天起,淮阳将进行飞机喷药作业!持续15天,注意避让!

发表于 2020-6-30 19:31:34 | 显示全部楼层 |阅读模式 来自: 河南省郑州市 联通
193124gk8d8z833pww6vj6.jpg

193124pebd4reioirkgqlk.jpg

193125isij3smsikqmjizi.jpg
193125t1cjhwjw10gzmm7t.jpg
193125tbq718f6t71bu8d8.jpg
193125mt9t6s6mwf6sm85t.jpg
193125nm3av3mppxun40tt.jpg
193126afmhynhrqmhc88kn.jpg
193126hj7pz0u097it9it4.jpg 热文·美食·交友·策划·推广·活动·品牌
商务合作:18103945186
193126y5q35nxijita51zq.jpg
193126z8m3pmnbgboh899w.jpg

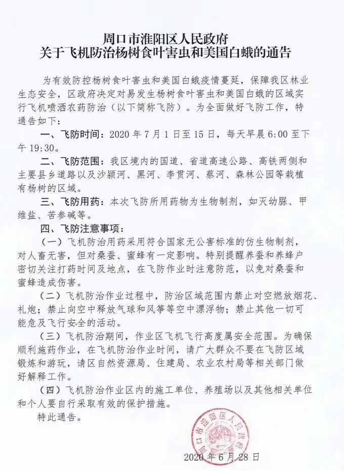
周口市淮阳区人民政府

关于飞机防治杨树食叶害虫和美国白蛾的

通 告


为有效防控杨树食叶害虫和美国白蛾疫情蔓延,保障我区林业生态安全,区政府决定对易发生杨树食叶害虫和美国白蛾的区域实行飞机喷洒农药防治(以下简称飞防)。为全面做好飞防工作,特通告如下:


一、飞防时间:2020年7月1日至15日,每天早晨6:00至下午19:30。

二、飞防范围:我区境内的国道、省道高速公路、高铁两侧和主要县乡道路以及沙颍河、黑河、李贯河、蔡河、森林公园等栽植有杨树的区域。


三、飞防用药:本次飞防所用药物为生物制剂,如灭幼脲、甲维盐、苦参碱等。


四、飞防注意事项:


(一)飞机防治用药采用符合国家无公害标准的仿生物制剂,对人畜无害,但对桑蚕、蜜蜂有一定影响。特别提醒养蚕和养蜂户密切关注打药时间及地点,在飞防作业时注意防范,以免对桑蚕和蜜蜂造成伤害。


(二)飞机防治作业过程中,防治区域范围内禁止对空燃放烟花、礼炮禁止向空中释放气球和风筝等空中漂浮物;禁止其他一切可能危及飞行安全的活动。


(三)飞机防治期间,作业区飞机飞行高度属安全范围。为确保顺利施药作业,在飞机防治作业时间,请广大群众不要在飞防区域锻炼和游玩,请区自然资源局、住建局、农业农村局等相关部门做好解释工作。


(四)飞机防治作业区内的施工单位、养殖场以及其他相关单位和个人要自行采取有效的保护措施。


特此通告。


淮阳区人民政府

2020年6月28日


193127mupfizf4wzqlm977.jpg


为什么要实行飞机施药防治?

科普时间到咯~

193127nzo0ytjjgzr79too.jpg
什么是美国白蛾?


据了解,美国白蛾是典型的多食性害虫,繁育量大,可取食危害绝大多数阔叶树以及灌木、花卉、蔬菜、农作物等,对园林树木、经济林、农田防护林等造成严重的危害。美国白蛾繁殖能力强、扩散快,每年可向外扩散35~50公里。


193127kvxbmrfftmghvlfv.jpg


美国白蛾作为一种外来物种,在国内因为缺少天敌,所以很容易数量失衡,目前已被列入我国首批外来入侵物种。


193127gwlssgs9rabrampy.jpg


据了解,历年来淮阳区积极开展综合防控工作,连续多年进行了飞机喷药防治,疫情得到了有效控制。


193128yyozyg1t5llly513.jpg
飞机喷药对人身有没有危害?


多年以来,关于“飞机将撒药治白蛾,不要晒被子,不要吃外面的食物”的谣言经常在朋友圈传播,现在美国白蛾飞防作业正在进行,飞机喷药对人身有没有危害,是很多居民关注的问题。


193128xnwm8n4n0xsw5zh4.jpg


据了解,飞防所用药物为符合国家飞防标准的生物制剂或仿生制剂,飞防用药高效低毒,对人、畜和鸟类无害,对农作物、蔬菜无药害,不污染环境,飞防地区的群众不必采取特殊的保护措施,可以照常进行生产活动。


193128cbjpmfj0dd2yx1b0.jpg


技术人员告诉记者,飞防作业可有效克服地面人工防治中喷药高度低、覆盖面窄、喷洒不均匀等问题。飞防用药为符合国家标准的无公害药剂,对人畜无害,对环境无污染。


193128duhvc5lh5kouk425.jpg
市民应该注意些啥?


飞防是目前推广的先进防治技术,安全可靠,属安全飞行高度,请广大市民不要惊慌,不会对地面人、物造成伤害。为了更安全起见,飞防期间请不要在飞防区域的室外放置食品等,自行保护好人、畜饮用水缸,以免造成不必要的麻烦。


193128vzlw4wfazgezoqol.jpg


飞防工作可能对桑蚕、蜜蜂、蚂蚱、虾、蟹、蝎、土元等养殖造成一定影响,需要采取有效措施,妥善予以规避保护。


飞防作业期间禁止对空燃放烟花、爆竹、礼炮、放鸽子、放飞无人机等,以免对喷药飞机造成干扰。


193129b7mglge7ipi7ivp6.jpg


飞防作业安全无害

请大家不要过度紧张

注意避让

以免引起不必要的麻烦和问题!

来源:淮阳区人民政府




193129ww4ttjhb1pb1pp0t.jpg


转载声明:本文转载自「淮阳新网」,搜索「huaiyangnewscom」即可关注,[阅读原文]。

发表于 2020-6-30 20:08:06 来自手机 | 显示全部楼层 来自: 河南省驻马店市 电信
维护生态安全,守护绿水青山
回复 支持 反对

使用道具 举报

发表回复

您需要登录后才可以回帖 登录 | 注册 |

本版积分规则

返回顶部 关注微信 下载APP 返回列表